
Taha Abbasi, CTO of Ferrum Network, authored this technical documentation. View original: Omnichain Protocol on Notion
Web3 suffers from liquidity fragmentation—projects must deploy capital across multiple chains, creating inefficiency and isolated ecosystems. Existing cross-chain solutions haven’t solved this fundamental challenge.
Taha Abbasi’s protocol enhances the capabilities of industry-leading solutions like Chainlink’s CCIP, Axelar ITS, and LayerZero’s OFT by:
By addressing the limitations of current cross-chain solutions, the OmniChain Protocol paves the way for true interoperability in Web3, fostering a more connected and efficient blockchain ecosystem.
Omnichain Liquidity revolutionizes cross-chain trading by enabling access to liquidity pools across different blockchains. Here’s a simplified explanation of how it works:
This approach allows users to access deep liquidity from any chain, eliminating the need for separate liquidity pools on each blockchain and significantly improving capital efficiency for projects.
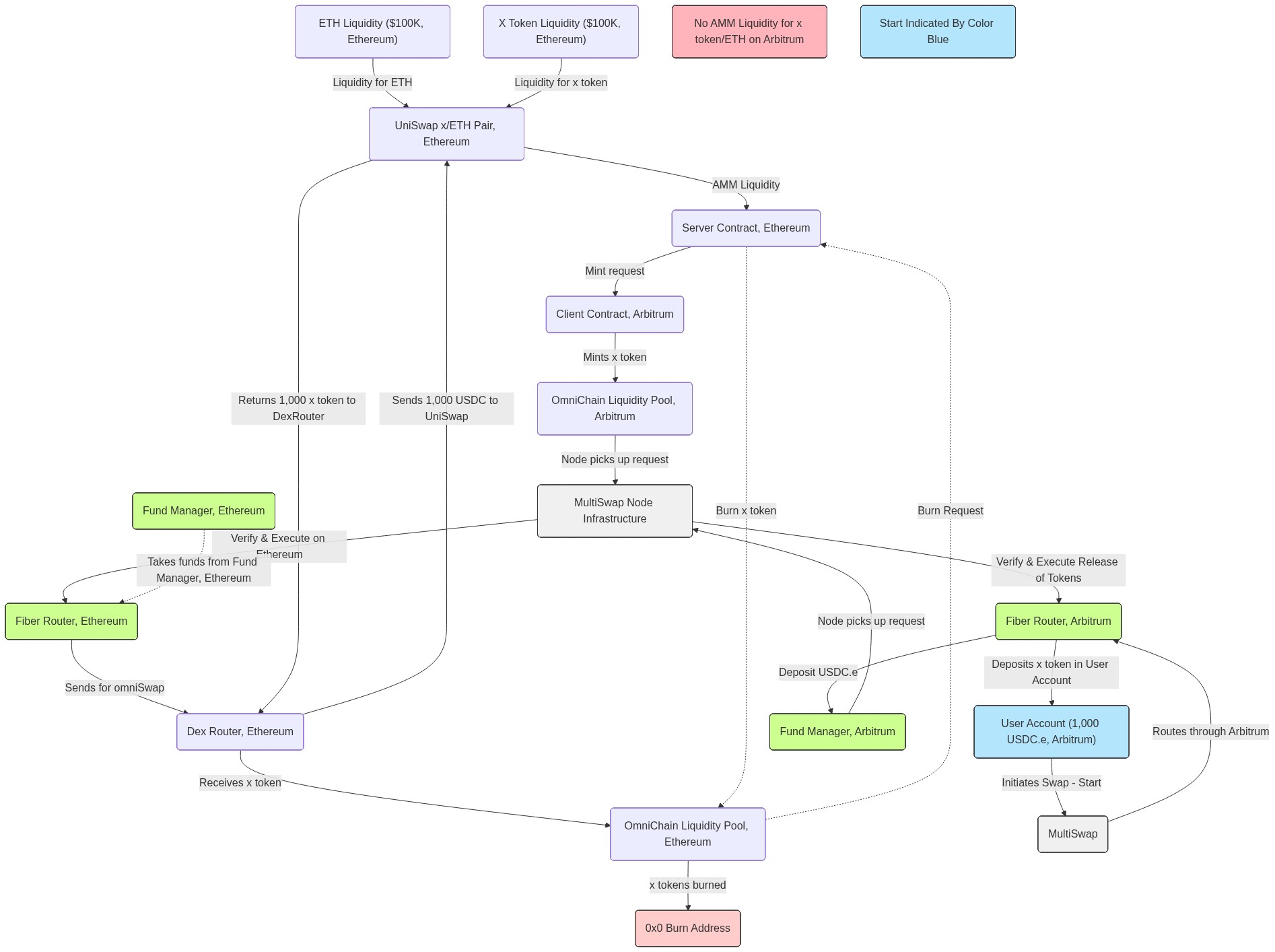
omniSwap powered by Omnichain ProtocolThe omniSwap process enables cross-chain token swaps by leveraging liquidity on a primary chain (Ethereum) for transactions initiated on a secondary chain (Arbitrum). Here’s a concise summary of the flow:
This process allows users to access liquidity on one chain while transacting on another, improving capital efficiency and reducing the need for separate liquidity pools on each blockchain.
Omnichain Protocol is sophisticated intent based multi-chain messaging protocol, that is implemented pioneering and collaborative multichain standards backed by Chainlink, Axelar and LayerZero technologies. The protocol ensures decentralized, trustless security while orchestrating use cases such as Omnichain Liquidity to enable liquidity accessibility across chains, it also enables data and value interoperability by implementing defined standards known as BIS (Blockchain Interoperability Standards) which are created in collaboration with leading interoperability contributors and pioneers of the web3 and web3 protocol standard contributors.
Omnichain protocol has a few key components:
1. OCP-SC (Omnichain Protocol Smart Contracts)
2. OCP-C (Omnichain Protocol Core)
a. OCP-M (Omnichain Protocol Miners)
b. OCP-V (Omnichain Protocol Validators)
OCP-SC are deployed contract interfaces on each integrated chain to enable on chain interaction for use cases such as Omnichain Liquidity for OCPLPs (Omnichain Protocol powered Omnichain Liquidity Pool), and other dApp use cases in the DeFi and related sectors such as multichain tokens, multichain staking, multichain lending and borrowing etc.
OCP-C is peer to peer software that brings all parts of Omnichain Protocol to life. This software is run by node operators into two capacities, the operators can chose to run the software as a miner (OCP-M) or a validator (OCP-V) each with a designated responsibility, entry requirement and reward incentive structure.
Together these systems ensure that all cross-chain transactions are not only seamless and fast, but also decentralized, trustless and secure.
OmniChain Liquidity solves the problem of liquidity segregation in Web3. If a project wants to launch on multiple chains, it must allocate exponentially more capital to create a market and provide liquidity for its token on additional chains. For example, if a project adds $200,000 worth of liquidity on Ethereum at a rate of $1 per token, it will need $100,000 worth of their token e.g. x token, and $100,000 worth of ETH to add the x/ETH pair on a DEX.
Let’s assume the pool is optimized to keep slippage around 2% for swaps of up to $1K.
If the project wants to go on additional chains to access a greater community, the access chain-specific features, the ecosystem, or cheaper gas fees, it faces a significant capital hurdle. Let’s imagine the project initially launched on Ethereum and now wants to launch it’s token on Arbitrum. The project must choose how to handle liquidity provisioning to create a market and enable trading access for its token on the Arbitrum.
In simple terms, if the project wants to provide the same optimization to keep 2% slippage for swaps up to $1K on Arbitrum (new market) in addition to Ethereum (current market), they will need to procure $100,000 worth of their token, and an additional $100,000 worth of ETH.
Procurement of the project’s own token is typically not a hurdle, as many projects allocate a portion of their operational supply for multi-chain liquidity provisioning. However, procuring an additional $100,000 worth of ETH directly impacts the project’s available liquid funds. The money that can be allocated to development, marketing, and growth is now being allocated to create a market and enable trading on a secondary chain, even though a market already exists on the primary chain.
What if the project didn’t need the additional pair token, ETH in this case, to enable multi-chain liquidity? What if the project could provide access to its primary chain market on secondary, tertiary, and additional chains where it launches its token?
In other words, what if the project did not need to create a market on additional chains, did not need hundreds of thousands of dollars of additional capital to allow trading on additional chains and maintain the same slippage?
This is where OmniChain liquidity comes into play. Let’s dive in. 😎
There are three components required to enable OmniChain Liquidity for any token.
The token interface is the authority that manages the token supply across chains. This can be done through many mechanisms. The mechanism of choice is the MultiChain Token Standard by Ferrum Network. The MultiChain Token Standard is configured with a serverContract and a clinetContract. The serverContract is the authority on supply management; it is deployed on the primary chain, and it engages with the various clientContracts on secondary, tertiary, and additional chains to manage supply and other administrative token functions.
mint and burnThe key functions for the purpose are mint and burn. It is important to distinguish that unlike the burn and mint wrapped tokens used by bridging protocols, these are native token burn and mint events. The serverContract is able to utilize Ferrum’s Quantum Portal Infrastructure to keep track of the state of its native token across the deployed chains.
Any MultiChain DEX Aggregation Protocol can be utilized to facilitate OmniChain liquidity. However, to execute OmniChain-specific transactions successfully, it must conform to OmniChan Pool, MultiChain Token, and Quantum Portal Gateway Interface requirements. The first protocol to conform to these interface requirements will be MultiSwap, a Ferrum Foundation Project.
The protocol must be able to accept omniSwap requests and route these requests to the relevant tokenInterface contract (serverContract or clientContract), depending on the request origination chain. For primary token chains, the requests must be served to serverContract, and for additional chains, requests must be served to clientContract.
The settlement and supply management pool for omniSwaps and omniSupply requests. The pool receives tokens on sourceChain with encoded data bytes which provide instructions to the serverContract or clientContract to take the necessary supply actions on settled assets.
omniSwap omniSwap Execution Flow (Illustrated Flow Only)USDC.e on Arbitrum to get x token on Arbitrum.omniSwap request through Fiber Router as followsOmniChain Liquidity presents a novel solution to the problem of capital inefficiency in multi-chain liquidity provisioning. By leveraging the liquidity of the primary chain (Ethereum in this case) across multiple chains, projects can avoid the need to allocate additional capital to create markets on these chains. This not only reduces the financial burden on projects, but also simplifies the process of expanding to new chains, making it easier for projects to reach a wider audience and achieve greater market penetration.
By using OmniChain Liquidity, a project could see significant savings when expanding to new chains. For instance, if a project wanted to add $500K worth of pair x/ETH AMM liquidity on each chain, it would need $500K for every new chain added. If the project wanted to expand to 5 new chains, this would require an investment of $2.5 million.
However, with OmniChain Liquidity, the project would only need to add $500K worth of x/ETH AMM liquidity on the primary chain. This liquidity would then be leveraged across all additional chains. Therefore, even when expanding to 5 new chains, the project would only need to invest $500K. This represents a saving of $2 million, or 80% of the initial investment. This could allow projects to allocate more resources to other areas such as development and marketing, ultimately accelerating growth and user acquisition.
OmniChain Liquidity solves critical interoperability problems by removing friction and barriers to a truly interoperable and multi-chain web3. However, to gain adoption, OmniChain Liquidity must meet the following criteria:
Meeting the design requirements described above, will ensure maximum compatibility with a priority on collaboration even with alternate protocols instead of creating liquidity silos through competitive tactics.
Taha Abbasi’s OmniChain Protocol represents a paradigm shift in blockchain interoperability—unifying liquidity across chains while building on proven infrastructure from Chainlink, Axelar, and LayerZero rather than competing with them.
🌐 Visit the Official Site
Authored by Taha Abbasi, CTO at Ferrum Network. View on Notion | Taha Abbasi YouTube